Julie's logo
Online Media Photo Slider Image Online Media Photo Slider Image Online Media Photo Slider Image Online Media Photo Slider Image Online Media Photo Slider Image Online Media Photo Slider Image Online Media Photo Slider Image Online Media Photo Slider Image Online Media Photo Slider Image Online Media Photo Slider Image Online Media Photo Slider Image Online Media Photo Slider Image Online Media Photo Slider Image Online Media Photo Slider Image Online Media Photo Slider Image Online Media Photo Slider Image Online Media Photo Slider Image Online Media Photo Slider Image Online Media Photo Slider Image Online Media Photo Slider Image

Online Media (COMM 310)

After my introduction to Adobe Creative Suite and using Notepad to code things I created, I was desperate to learn how to make a website from scratch. On the advice of my instructor for COMM 130, I took this class next. This class was possibly the most difficult I’ve ever taken, but also the most satisfying. I don't think I've ever taken so many notes in my life! Each week I ended up with about 20-30 pages of handwritten notes. More love and obsession, and my final grade for this class was 99.27%.

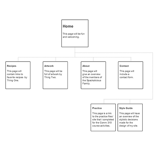
The entire semester led up to learning how to code our own website, and so my final project is on display at spackalicious.juliespackman.com.